为帮助我院2027届毕业学生抢占职业生涯规划的黄金窗口期,集中力量解决升学、公考、技能提升等核心问题,学院决定启动2027届毕业生“就业启航护航计划”。
本计划将在2026年3月至5月期间,以每两周为一个主题周期,密集开展考公、升学(考研、出国留学、专升本)、技能证书三大方向的系列辅导活动,为学生提供精准、高效的初期规划指导。现将具体安排通知如下:
一、 活动主题
启航三月·决胜未来
二、 活动时间
2026年3月 — 2026年5月(共计三个月,六大主题周)
三、 面向对象
西南财经大学天府学院工程与材料学院2027届全体毕业生(本科大三学生、建筑学大四学生、专科大二学生)
四、 总体目标
通过“周期化、主题化、模块化”的集中辅导,帮助学生在三个月内系统了解考研/专升本、公务员考试、职业技能提升三条主路径的政策、备考策略及资源获取方式,引导其结合自身情况做出初步选择,并为后续深度准备打下基础。
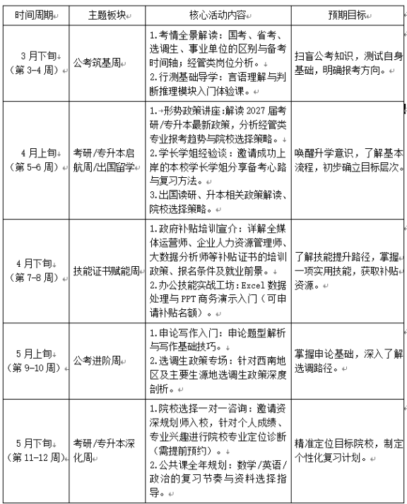
五、 核心内容与日程安排(每两周一个主题)

西南财经大学天府学院工程与材料学院
就业工作小组